Texas Instruments bq2416x Switchmode Li-Ion Battery Chargers

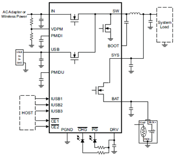
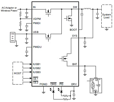
Texas Instruments bq2416x 2.5A Dual-Input Single Cell Switchmode Li-Ion Battery Chargers are highly integrated power path management devices targeted for space-limited, portable applications with high capacity batteries. These TI single cell chargers have dual inputs allowing operation from either a USB port or higher-power input supply. The bq24160, bq24161, bq24163, and bq24168 have an I2C interface.

The power path management feature allows Texas Instruments bq2416x Li-ion battery chargers to power the system from a high-efficiency DC-to-DC converter while simultaneously and independently charging the battery. The charger monitors the battery current at all times and reduces the charge current when the system load requires current above the input current limit.

Features

  • High-Efficiency Switched-Mode Charger with Separate Power Path Control
    • Make a GSM Call with a Deeply Discharged Battery or No Battery (bq24165/66/67 only)
    • Instantly Start Up System from a Deeply Discharged Battery or No Battery
  • Compatible with MaxLife™ Technology for Faster Charging When Used in Conjunction With bq27530 (bq24160/61/63/68 only)
  • Dual Input, Integrated FET Charger for up to 2.5A Charging
    • 20V input rating, with Overvoltage Protection (OVP)
    • 6.5V for USB Input up to 1.5A
    • 10.5V for IN input (bq24160, bq24160A, bq24161, bq24163) up to 2.5A
    • 6.5V for IN input (bq24168) up to 2.5A
  • Safe and Accurate Battery-Management Functions
    • 1% Battery Regulation Accuracy
    • 10% Charge Current Accuracy
  • Charge Parameters Programmed Using I2C Interface (bq24160/61/63/68 only)
  • Voltage-Based, NTC Monitoring Input
    • JEITA Compatible (bq24160, bq24160A, bq24161B, bq24163, bq24167, bq24168)
  • Available in small 2.8mm×2.8mm 49-ball WCSP or 4mm×4mm VQFN-24 Packages

Applications

  • Handheld Products
  • Portable Media Players
  • Portable Equipment
  • Netbook and Portable Internet Devices

Block Diagrams

Published: 2012-03-26 | Updated: 2025-06-25