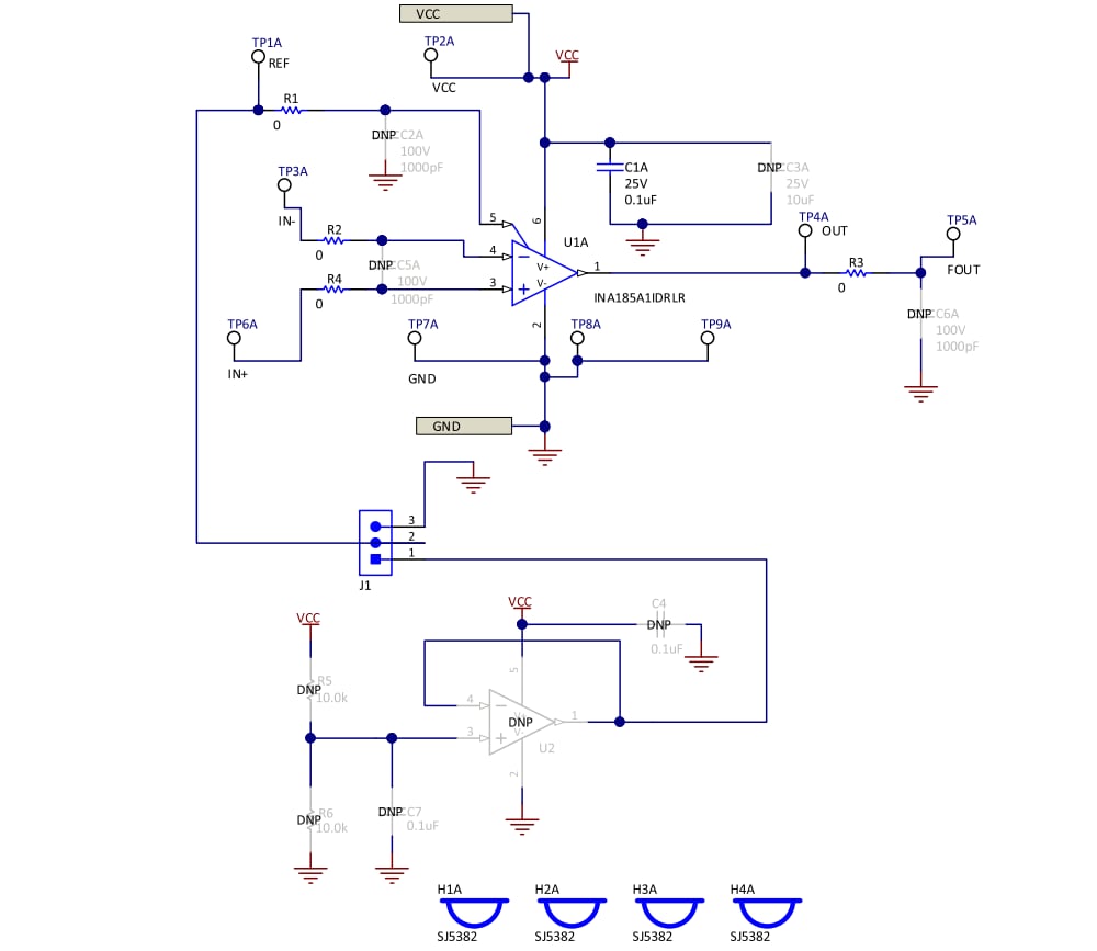
The Texas Instruments INA185EVM is designed to provide a basic functional evaluation of the device family. The INA185EVM consists of a single PCB, breakable into four individual pieces to allow assessment of the different device variants. The Board can evaluate high- and low-side configurations and test points to ease access to device pins. The fixture layout is not intended as a model for the target circuit or laid out for electromagnetic (EMI) testing.
Features
- Evaluation of the INA185Ax in all gain options
- Test points to allow ease of access to device pins
- Capability to evaluate both high-side and low-side configurations
Layout
Schematic
Published: 2019-04-22
| Updated: 2023-08-22

