Texas Instruments INA819 High-Precision Instrumentation Amplifier

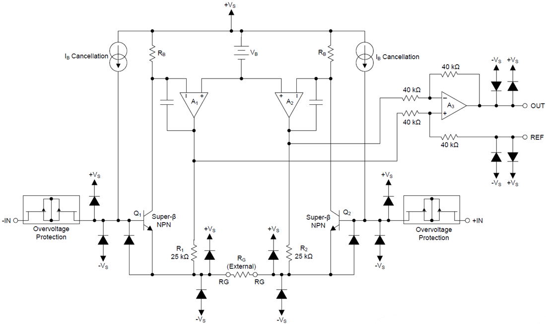
Texas Instruments INA819 High-Precision Instrumentation Amplifier offers low power consumption and operates over a very wide single or dual-supply range. A single external resistor sets any gain from 1 to 1000. The device offers high precision due to super-beta input transistors, which provide exceptionally low input offset voltage, offset voltage drift, input bias current, input voltage, and current noise. Additional circuitry protects the inputs against over-voltage up to ±60V.

The INA819 is optimized to provide a high common-mode rejection ratio. At G = 1, the common-mode rejection ratio exceeds 90dB across the entire input common-mode range. The device is designed for low-voltage operation from a 4.5V single supply and dual supplies up to ±18V. Texas Instruments INA819 is available in an 8-pin SOIC package and is specified over the –40°C to +125°C temperature range.

Features

  • 10µV (typical), 35µV (maximum) low offset voltage 
  • 5ppm/°C (G = 1), 35ppm/°C (G > 1) (maximum) gain drift 
  • 8nV/√Hz noise 
  • 2MHz (G = 1), 270kHz (G = 100) bandwidth 
  • Stable with 1nF capacitive loads
  • Inputs protected up to ±60V
  • 110dB, G = 10 (minimum) common-mode rejection 
  • 100dB, G = 1 (minimum) power supply rejection 
  • 385µA (maximum) supply current 
  • Supply range
    • 4.5V to 36V single supply 
    • ±2.25V to ±18V dual supply 
  • –40°C to +125°C specified temperature range 
  • 8-pin SOIC package

Applications

  • Industrial process controls
  • Circuit breakers
  • Battery testers
  • ECG amplifiers
  • Power automation
  • Medical instrumentation
  • Portable instrumentation

Functional Block Diagram

Block Diagram - Texas Instruments INA819 High-Precision Instrumentation Amplifier
Published: 2019-03-05 | Updated: 2023-07-25