Texas Instruments LM5152x-Q1 Low IQ Synchronous Boost Controller

Texas Instruments LM5152x-Q1 Low IQ Synchronous Boost Controller is a wide input range synchronous boost controller that employs peak current mode control. The device features a low shutdown IQ and a low IQ sleep mode, minimizing battery drain at no and light load conditions. The device also supports an ultra-low IQ deep sleep mode with bypass operation, eliminating the need for an external bypass switch when the supply voltage exceeds the boost output regulation target. The output voltage can be dynamically programmed by using the tracking function.

The wide input range of the device supports automotive cold-crank and load dump. The minimum input voltage can be as low as 0.8V when BIAS is equal to or greater than 3.8V. The switching frequency is dynamically programmed with an external resistor from 100kHz to 2.2MHz. Switching at 2.2MHz minimizes AM band interference and allows a small solution size and fast transient response. Controller architectures simplify thermal management at harsh ambient temperature conditions compared to converter architectures.

The Texas Instruments LM5152x-Q1 has built-in protection features such as peak current limit, which is constant over VIN, overvoltage protection, and thermal shutdown. External clock synchronization, programmable spread spectrum modulation, and a lead-less package with minimal parasitic help reduce EMI and avoid cross-talk. Additional features include line UVLO, FPWM, diode emulation, DCR inductor current sensing, programmable soft-start, and a boost status indicator.

Features

  • AEC-Q100 qualified for automotive applications
    • Temperature grade 1 (–40°C to +125°C, TA)
  • Functional Safety-Capable
    • Documentation available to aid functional safety system design
  • Suited for a wide operating range of automotive battery-powered applications
    • 3.8V to 42V input operating range
    • Dynamically programmable VOUT from 5V to 20V (protection up to 57V)
    • Minimum boost input 0.8V when BIAS ≥ 3.8V
    • Bypass operation when VSUPPLY > VLOAD (LM5152 only, see the device comparison table)
  • Minimized battery drain
    • Shutdown current ≤ 3µA
    • Automatic mode transition
    • Battery drain in a deep sleep ≤ 11µA (bypass operation, charge pump off)
    • Battery drain in a deep sleep ≤ 33µA (bypass operation, charge pump on)
    • BIAS IQ in sleep ≤ 13µA (skip mode)
    • Strong 5V MOSFET drivers
  • Small solution size and low cost
    • 2.2MHz maximum switching frequency
    • Internal boot diode
    • Constant peak current limit over VIN
    • Supports DCR inductor current sensing
    • QFN-20 with wettable flanks
  • Avoid AM band interference and cross-talk
    • Optional clock synchronization
    • 100kHz to 2.2MHz switching frequency
    • Selectable switching mode (FPWM, diode emulation, skip mode)
  • EMI mitigation
    • Optional programmable spread spectrum
    • Lead-less package
  • Programmability and flexibility
    • Dynamic VOUT tracking
    • Dynamic switching frequency programming
    • Programmable line UVLO
    • Adjustable soft start
    • Adaptive dead time
    • Boost STATUS indicator
  • Integrated protection features
    • Cycle-by-cycle peak current limit
    • Overvoltage protection
    • HB-SW short protection
    • Thermal shutdown

Applications

  • High power/high current automotive start-stop application (head unit)
  • Voltage stabilizer module
  • Emergency call application
  • Backup battery/supercapacitor powered boost converter
  • Automotive redundant power supply

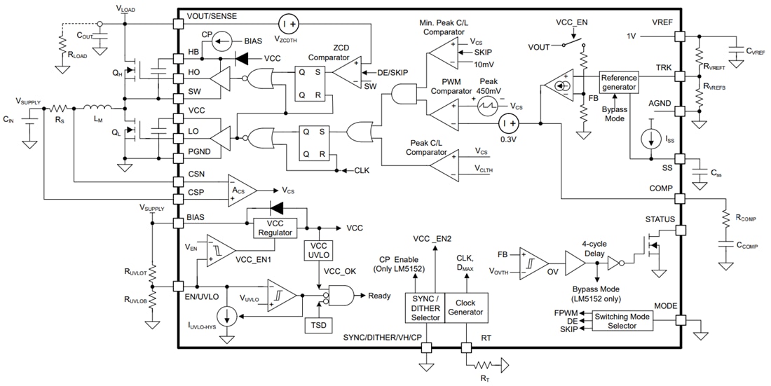
Functional Block Diagram

Block Diagram - Texas Instruments LM5152x-Q1 Low IQ Synchronous Boost Controller
Published: 2022-05-19 | Updated: 2025-03-06