Texas Instruments LM5166 Synchronous Buck Converter

Texas Instruments LM5166 Synchronous Buck Converter is a compact, easy-to-use, 3V to 65V, ultra-low IQ synchronous buck converter with high efficiency over wide input voltage and load current ranges. With integrated high-side and low-side power MOSFETs, up to 500mA of the output current can be delivered at fixed output voltages of 3.3V or 5V or an adjustable output. The Texas Instruments LM5166 is designed to simplify implementation while providing options to optimize the performance of the target application. Pulse Frequency Modulation (PFM) mode is selected for optimal light-load efficiency or Constant On-Time (COT) control for nearly constant operating frequency. Both control schemes do not require loop compensation while providing excellent line and load transient response and short PWM on-time for large step-down conversion ratios.

Features

  • Wide 3V to 65V input voltage range
  • 9.7µA no-load quiescent current
  • –40°C to 150°C junction temperature range
  • Meets EN55022 and CISPR 22 EMI standards
  • Integrated 1Ω PFET buck switch
    • Supports 100% duty cycle for low dropout
  • Integrated 0.5Ω NFET synchronous rectifier
    • Eliminates external Schottky diode
  • Programmable peak current limit supports
    • 500mA, 300mA, or 200mA loads
  • Fixed (5V, 3.3V) or adjustable VOUT options
  • Two selectable control options
  • COT for nearly constant frequency
  • PFM for maximum efficiency
  • 1.223V ±1.2% internal voltage reference
  • Switching frequency up to 600kHz
  • 900µs internal or externally adjustable soft-start
  • Diode emulation and pulse skipping for ultra-high light-load efficiency
  • No loop compensation or bootstrap components
  • A precision enable/input UVLO with hysteresis
  • Open-drain Power Good indicator
  • Thermal shutdown protection with hysteresis
  • Pin-to-pin compatible with the LM5165
  • 10-pin, 3mm × 3mm VSON package

Applications

  • Industrial control systems
  • High voltage LDO replacement
  • Low power bias supplies
  • Automotive and battery-powered applications

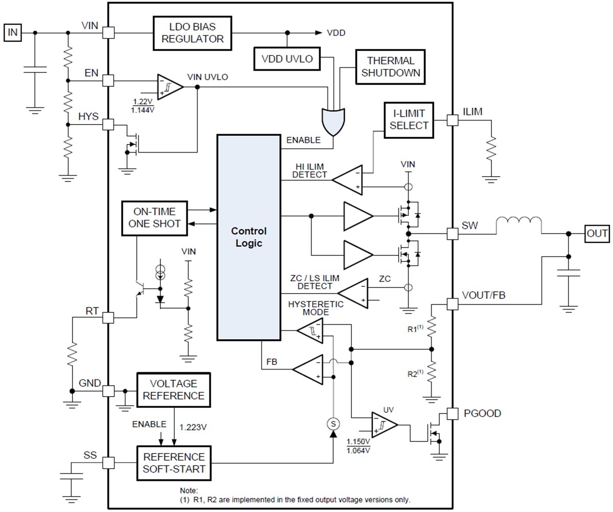
Functional Block Diagram

Block Diagram - Texas Instruments LM5166 Synchronous Buck Converter
Published: 2017-02-07 | Updated: 2022-03-23