Texas Instruments LMK6EVM Evaluation Module

Texas Instruments LMK6EVM Evaluation Module is a platform for evaluating the performance of the LMK6C/LMK6P low-jitter, high-performance, and Bulk Acoustic Wave (BAW) fixed frequency oscillators. This BAW is a micro-resonator technology that enables the integration of high-precision and ultra-low jitter clocks directly into packages that contain other circuits. The LMK6EVM evaluation module can be used as a flexible clock source for compliance testing, performance evaluation, and initial system prototyping. The onboard edge-launch SMA ports in the LMK6EVM module provide access to the configurable clock output of the LMK6C/LMK6P oscillators. This allows the device to interface with test equipment and reference boards using commercially available coaxial cables, adapters, or baluns (not included). The LMK6EVM evaluation module with LMK6C/LMK6P oscillators is designed for reference and core clocks in high-speed SERDES used in telecommunications, data and enterprise networks, and industrial applications.

Features

  • Low output jitter
  • High-performance
  • Supports standard 3.2mm x 2.5mm and 2.5mm x 2mm, 4-pin or 6-pin package oscillators
  • Fixed-frequency oscillator using TI's BAW technology
  • Supply voltage options of 1.8V, 2.5V, or 3.3V

Connection Diagram

Texas Instruments LMK6EVM Evaluation Module

Schematic

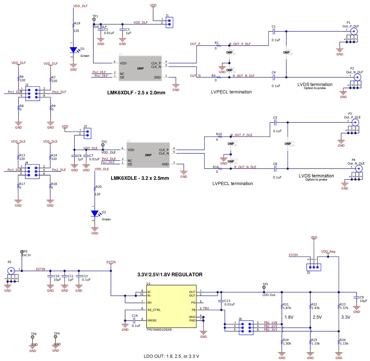
Schematic - Texas Instruments LMK6EVM Evaluation Module
Published: 2023-01-27 | Updated: 2023-03-01