Texas Instruments LP886xC-Q1 Automotive LED Driver

Texas Instruments LP886xC-Q1 Automotive LED Driver is a low-EMI, easy-to-use LED driver with a DC-DC converter. The DC-DC converter supports both boost and SEPIC mode operation. The device has four or three high-precision current sinks that can be combined for higher current capability. The DC-DC converter also has adaptive output voltage control based on the LED forward voltages. This feature minimizes power consumption by adjusting the voltage to the lowest sufficient level in all conditions. For EMI reduction, DC-DC supports a spread spectrum for switching frequency and an external synchronization with a dedicated pin. A wide-range adjustable frequency allows the LP886xC-Q1 to avoid disturbance for the sensitive frequency band.

The input voltage range for the LP886xC-Q1 is from 4.5V to 40V to support an automotive stop, start and load dump condition. The Texas Instruments LP886xC-Q1 also integrates extensive fault detection features.

Features

  • AEC-Q100 Qualified for automotive applications
    • Device temperature grade 1: –40°C to +125°C, TA
  • 3-, 4-Channel 120mA LED driver for automotive LCD
    • A high dimming ratio of 10 000:1 at 100Hz
    • Current matching 1% (typical)
    • LED String current up to 120mA per channel
    • Outputs can be combined externally for higher current per string
  • Integrated boost and SEPIC converter for LED string power
    • Input voltage operating range 4.5V to 40V
    • Output voltage up to 45V
    • Integrated 3.3A Switch FET
    • Switching frequency 300kHz to 2.2MHz
    • Switching synchronization input
    • Spread spectrum for lower EMI
  • Protection and fault detection
    • Fault output
    • Input voltage OVP, UVLO
    • Boost OVP
    • SW OVP
    • LED Open and short fault detection
    • Thermal shutdown

Applications

  • Backlight for
    • Automotive infotainment
    • Automotive instrument clusters
    • Smart mirrors
    • Heads-up displays (HUD)

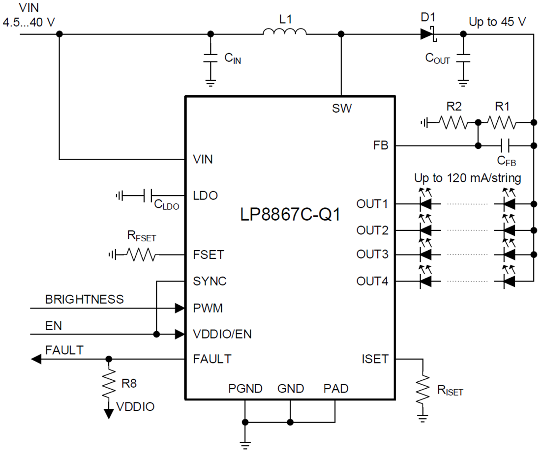
Simplified Schematic

Schematic - Texas Instruments LP886xC-Q1 Automotive LED Driver
Published: 2019-10-01 | Updated: 2025-03-11