Texas Instruments TAS2562 Class-D Audio Amplifier

Texas Instruments TAS2562 Class-D Audio Amplifier is a digital input Class-D audio amplifier optimized for efficiently driving high peak power into small loudspeaker applications. The Class-D amplifier can deliver 6.1W of peak power into a 4Ω load at a battery voltage of 3.6V. Integrated speaker voltage and current sense provide for real-time monitoring of the loudspeakers. This feature permits pushing peak SPL while keeping speakers in the safe operation area. A battery-tracking peak voltage limiter with brown-out prevention optimizes amplifier headroom over the entire charge cycle preventing system shutdowns. Up to four Texas Instruments TAS2562 devices can share a common bus via I2S/TDM + I2C interfaces.

Features

  • High-performance Class-D amplifier
    • 6.1W 1% THD+N (4Ω at 3.6V)
    • 5W 1% THD+N (8Ω at 3.6V)
  • 15µVrms A-weighted idle channel noise
  • 112.5dB SNR at 1% THD+N (8Ω)
  • 100dB PSRR with 200mVPP ripple at 20 - 20kHz
  • 83.5% efficiency at 1W (8Ω, VBAT = 4.2V)
  • < 1µA HW shutdown VBAT current
  • Speaker voltage and current sense
  • VBAT tracking peak voltage limiter with brownout prevention
  • 8kHz to 192kHz sample rates
  • Flexible user interfaces
    • I2S/TDM: Eight channels (32-bit / 96kHz)
    • I2C: Four selectable addresses
  • MCLK free operation
  • Low pop and click
  • Advanced brownout prevention
  • Power supplies
    • VBAT: 2.7V to 5.5V
    • VDD: 1.65V to 1.95V
  • Spread-spectrum low EMI mode
  • Thermal and over-current protection
  • 36-ball, 0.4mm pitch, DSBGA package

Applications

  • Mobile phone
  • Tablets
  • BLUETOOTH® speakers
  • Consumer audio devices

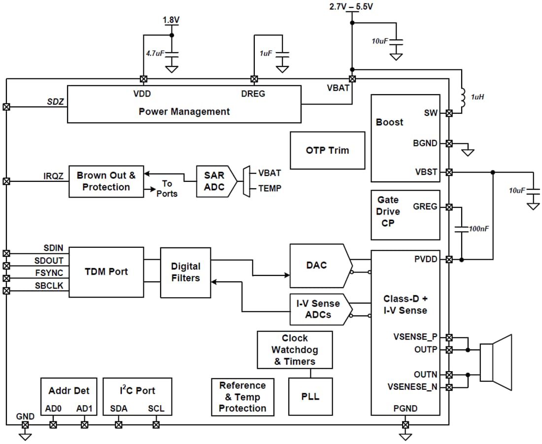
Functional Block Diagram

Block Diagram - Texas Instruments TAS2562 Class-D Audio Amplifier
Published: 2019-03-12 | Updated: 2023-08-01