Texas Instruments TCAN1043A-Q1 Automotive CAN FD Transceiver

Texas Instruments TCAN1043A-Q1 Automotive CAN FD Transceiver is a high-speed Controller Area Network (CAN) transceiver that meets the physical layer requirements of the ISO 11898-2:2016 high-speed CAN specification. The device supports classical CAN and CAN FD data rates of up to eight megabits per second (Mbps).

The TCAN1043A-Q1 allows for system-level reductions in battery current consumption by selectively enabling the various power supplies present on a system via the INH output pin. This feature allows a low-current sleep state in which power is gated to all system components except for the TCAN1043A-Q1 while monitoring the CAN bus. When a wake-up event is detected, the TCAN1043A-Q1 initiates system start-up by driving INH high.

The Texas Instruments TCAN1043A-Q1 features an SWE timer that enables a safe transition to Sleep mode after 4 minutes (tINACTIVE) of inactivity in Standby mode. This timer ensures that the device is transitioned to low-power Sleep mode if the MCU fails to transition the device to Normal mode.

Features

  • AEC Q100 (Grade 1) Qualified for automotive applications
  • Functional Safety-Capable
    • Documentation available to aid in functional safety system design
  • Meets the requirements of ISO 11898-2:2016
  • Wide input operational voltage range
  • Supports classic CAN and CAN FD up to 8Mbps
  • VIO level shifting supports 1.7V to 5.5V
  • Operating modes
    • Normal mode
    • Silent mode
    • Standby mode
    • Low-power sleep mode
  • High-voltage INH output for system power control
  • Local wake-up support via the WAKE pin
  • Defined behavior when unpowered
    • Bus and IO terminals are high impedance (no load to operating bus or application)
  • Sleep-Wake Error (SWE) timer enables a safe transition from standby mode to sleep mode in the event of a system power failure or software fault
    • Allows for extended power-up time
  • Protection features
    • ±58V CAN bus fault-tolerant
    • Load dump support on VSUP
    • IEC ESD protection
    • Under-voltage protection
    • Thermal shutdown protection
    • TXD dominant state timeout (TXD DTO)
  • Available in 14-pin leaded (SOT and SOIC) packages and leadless (VSON) package with wettable flanks for improved automated optical inspection (AOI) capability

Applications

  • Body electronics and lighting
  • Automotive gateway
  • Advanced driver assistance systems (ADAS)
  • Infotainment and cluster
  • Hybrid, electric, and powertrain systems
  • Personal transport vehicles - electric bike
  • Industrial transportation

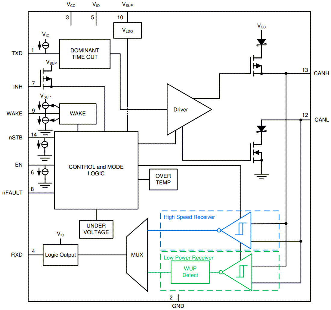
Functional Block Diagram

Block Diagram - Texas Instruments TCAN1043A-Q1 Automotive CAN FD Transceiver
Published: 2022-03-18 | Updated: 2024-09-13