Texas Instruments TCAN1051/TCAN105-Q1 CAN Transceiver
Texas Instruments TCAN1051/TCAN1051-Q1 Fault Protected CAN Transceiver meets the ISO11898-2 (2016) High-Speed CAN (Controller Area Network) physical layer standard. All devices are designed for use in CAN FD networks up to 2Mbps (megabits per second). The devices with part numbers that include the "G" suffix are designed for data rates up to 5Mbps. Those devices with the "V" have a secondary power supply input for I/O level shifting the input pin thresholds and RXD output level.The TCAN1051/TCAN1051-Q1 comes with a silent mode, commonly referred to as a listen-only mode. Additionally, all devices include many protection features to enhance device and network robustness. The Texas Instruments TCAN1051-Q1 devices are AEC-Q100 qualified for automotive applications.
Features
- Meets the December 17th, 2015 Draft of ISO 11898-2 physical layer update
- Meets the released ISO 11898-2:2007 and ISO 11898-2:2003 physical layer standards
- ′Turbo′ CAN
- All devices support 2 Mbps CAN FD (Flexible Data Rate), and "G" options support 5Mbps
- Short and symmetrical propagation delay times and fast loop times for enhanced timing margin
- Higher data rates in loaded CAN networks
- I/O voltage range supports 3.3V and 5V MCUs
- Ideal passive behavior when unpowered
- Bus and logic terminals are high impedance (no load)
- Power-up/down with glitch-free operation on bus and RXD output
- Protection features
- ±16kV HBM ESD protection
- IEC ESD protection up to ±15kV
- ±70V bus fault protection
- Undervoltage protection on VCC and VIO (V variants only) supply terminals
- Driver dominant time out (TXD DTO) - data rates down to 10kbps
- Thermal Shutdown Protection (TSD)
- ±30V receiver common-mode input voltage
- 110ns typical loop delay
- Junction temperatures from –55°C to 150°C
Applications
- All devices support highly loaded CAN networks
- Heavy machinery ISO11783 applications
- Industrial automation, control, sensors, and drive systems
- Building, security and climate control automation
- Telecom base station status and control
- CAN bus standards such as CANopen, DeviceNet, NMEA2000, ARNIC825, ISO11783, CANaerospace
Additional Resources
Videos
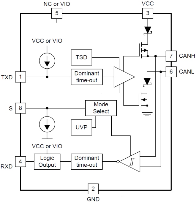
Block Diagram
Published: 2016-07-14
| Updated: 2022-03-11
