Texas Instruments TLIN1441x-Q1 Automotive Transceivers

Texas Instruments TLIN1441x-Q1 Automotive Local Interconnect Network Transceivers comply with LIN 2.2A and ISO/DIS 17987–4.2 standards, with an integrated low dropout (LDO) voltage regulator and watchdog supervisor. The TLIN1441x-Q1 Transceivers watchdog supervisor can operate in window or timeout mode and is configurable by pin or serial peripheral interface SPI. The Pin or SPI control is established at power up by the state of pin 9, including High, Z-State, and Low.

The device features a LIN receiver that supports data rates up to 100kbps for end-of-line programming. The TLIN1441x-Q1 converts the LIN protocol data stream on the TXD input into a LIN bus signal. The receiver converts the data stream to logic-level signals that are sent to the microprocessor through the open-drain RXD pin.

The TLIN1441-Q1 provides a 3.3V or 5V rail with up to 125mA of current to power microprocessors, sensors, or other devices, reducing the system complexity. The TLIN1441-Q1 has an optimized current-limited wave-shaping driver, which reduces electromagnetic emissions (EME). The Texas Instruments TLIN1441x-Q1 devices are AEC-Q100 qualified for automotive applications, with a temperature range of -40°C To 125°C TA.

Features

  • AEC Q100 qualified for automotive applications
    • Temperature grade 1 (-40°C To 125°C TA)
  • Wide operating ranges
    • 5.5V to 28V supply voltage
    • ±42V LIN bus fault protection
    • LDO output supporting 3.3V (TLIN14413-Q1) or 5V (TLIN14415-Q1)
    • Sleep mode with ultra-low current consumption allows wake-up events from
      • LIN bus
      • Local wake-up through EN
      • Local wake-up through WAKE
    • Power up and down glitch-free operation
  • Supports 12V applications
  • Integrated watchdog supervisor configurable by pin or serial peripheral interface SPI
  • Local interconnect network (LIN) physical layer specification ISO/DIS 17987–4.2 compliant and conforms to SAEJ2602 recommended practice for LIN
  • Protection features
    • ESD protection
    • Under voltage protection on VSUP
    • TXD dominant time out (DTO) protection
    • Thermal shutdown protection
    • Unpowered node or ground disconnection failsafe at the system level
  • VCC sources 125mA with 12VSUP at 100°C
  • Available in Leadless VSON (14) package with improved automated optical inspection (AOI) capability

Applications

  • Body electronics and lighting
  • Hybrid, electric, and power train systems
  • Infotainment and cluster
  • Appliances

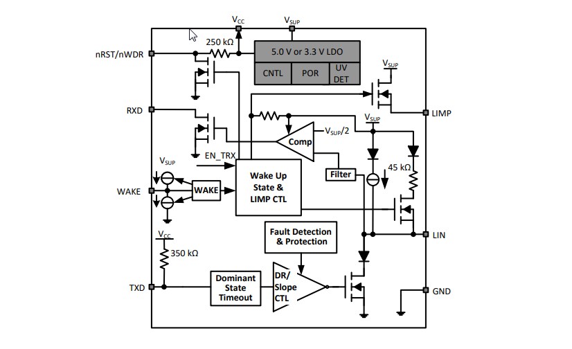
Functional Block Diagram

Block Diagram - Texas Instruments TLIN1441x-Q1 Automotive Transceivers
Published: 2019-05-21 | Updated: 2023-09-20