Texas Instruments TLV6001-Q1 Single Low-Power Op Amplifiers
Texas Instruments TLV6001-Q1 Single Low-Power Operational Amplifiers offer a wide voltage range of 1.8V to 5.5V, from rail to rail input and output. The TLV6001-Q1 provides a bandwidth of 1MHz and a low noise density of 28nV/√Hz at 1kHz. The device has ease of use with a unity gain stability of capacitive loads at 150pF and a built-in filter that rejects RF and EMI. Other features include high electrostatic discharge protection of 4kV HBM and an extended temperature range of –40°C to 125°C. The TLV6001-Q1 Amplifiers enable a balance between cost and performance in different automotive applications. The TLV6001-Q1 devices are AEC-Q100 qualified for automotive applications.Features
- AEC-Q100 Qualified for automotive applications
- –40°C to 125°C, TA Device temperature grade 1
- General-purpose amplifiers for cost-sensitive systems
- 1.8V to 5.5V Supply range
- 1MHz Gain bandwidth
- 75µA/ch Low quiescent current
- Rail-to-Rail input and output
- 0.75mV Low offset voltage
- Unity-gain stable
- 28nV/√Hz at 1kHz Input voltage noise density
- Internal RF and EMI filter
- –40°C to 125°C Extended temperature range
Applications
- Optimized for AEC-Q100 Grade 1 applications
- Electric vehicle inverters
- Infotainment
- Passive safety
- Body electronics and lighting
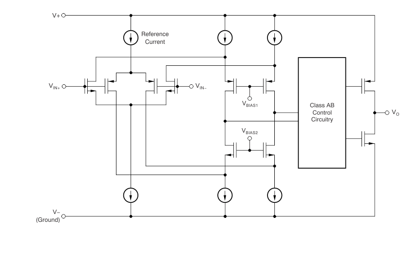
Functional Diagram
Published: 2018-10-19
| Updated: 2025-03-06
