Texas Instruments TMP461-EP Remote Temperature Sensor
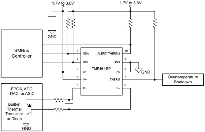
Texas Instruments TMP461-EP Remote Temperature Sensor is a high-accuracy, low-power remote temperature sensor monitor with a built-in local temperature sensor. This sensor features a 1.7V to 3.6V supply and logic voltage range, an operating current of 35µA (1 SPS), a shutdown current of 3µA, and a local temperature sensor accuracy of ±1°C. The TMP461-EP temperature sensor represents temperature as a 12-bit digital code for both local and remote sensors with a resolution of 0.0625°C. Additional features include series resistance cancellation, programmable nonideality factor (η-factor), programmable offset, programmable temperature limits, and a programmable digital filter. The TMP461-EP devices have gold bondwires, a temperature range of -55°C to 105°C, and include a SnPb lead finish. This remote temperature sensor is ideal for multi-location, high-accuracy temperature measurements in various applications, including communication, computing, instrumentation, medical, aerospace, defense, avionics, and industrial settings.
Features
- ±1°C remote diode temperature sensor accuracy
- ±1°C local temperature sensor accuracy
- 0.0625°C resolution for local and remote channels
- 1.7V to 3.6V supply and logic voltage range
- 35µA operating current (1 SPS), 3µA shutdown current
- Series resistance cancellation
- η-factor and offset correction
- Programmable digital filter
- Diode fault detection
- Two-wire and SMBus™ serial interface compatible with pin-programmable address
- 10-lead VSSOP package
Applications
- Supports defense, aerospace, and medical equipment:
- Military temperature range (-55°C to 125°C)
- Controlled baseline
- One fabrication, assembly, and test site
- Extended product life cycle
- Wafer lot traceability
- Processor temperature monitoring
- Avionics
- Sensors, imaging, and radar
- Seeker front-end
Functional Block Diagram
Simplified Schematic Diagram
