Texas Instruments TPS22925 Single-Channel Load Switches
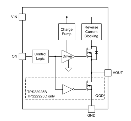
Texas Instruments TPS22925 Single-Channel Load Switches are 9mΩ, single-channel load switches with a controlled slew rate. These devices contain an N-channel MOSFET that can operate over an input voltage range of 0.65V to 3.6V. The TPS22925 Switches can support a maximum continuous current of 3A. This continuous current enables the devices to be used across multiple designs and end equipment. Each of these devices provides reverse current blocking when disabled allowing for power supply protection and power multiplexing capabilities. A controlled rise time for the device greatly reduces inrush current caused by large bulk load capacitances. This reduces or eliminates power supply droop.Features
- 0.65V to 3.6V input voltage range
- On-resistance
- RON = 9.2mΩ at VIN = 3.6V
- RON = 9.2mΩ at VIN = 1.8V
- RON = 10.2mΩ at VIN = 1V
- RON = 13.1mΩ at VIN = 0.65V
- 3A maximum continuous switch current
- Quiescent current of IQ,VIN = 29µA at VIN = 3.6V
- Low control input threshold enables 1.5V, 1.8V, 2.5V, or 3.3V logic
- Controlled slew rates
- tR = 97µs at VIN = 3.6V (TPS22925Bx)
- tR = 810µs at VIN = 3.6V (TPS22925Cx)
- Reverse current blocking (when disabled)
- Quick output discharge (QOD) (TPS22925B and TPS22925C only)
- Wafer chip scale package, 0.9mm × 1.4mm x 0.4mm, 0.5mm pitch
- ESD performance-tested per JESD 22
- 2kV HBM and 1kV CDM
Applications
- Computing
- SSDs
- Tablets
- Wearables
- EPOS
Simplified Application Circuit
Additional Resources
Application Notes
- Basics of Load Switches
- Managing Inrush Current
- Quiescent Current vs. Shutdown Current for Load Switch Power Consumption
- Reverse Current Protection in Load Switches
- Timing of Load Switches
- Selecting a Load Switch to Replace a Discrete Solution
- Power Multiplexing using Load Switches and eFuses
- Load Switch Thermal Considerations
Published: 2016-01-15
| Updated: 2022-03-11
