Texas Instruments TPS2592xx Circuit Protection eFuses

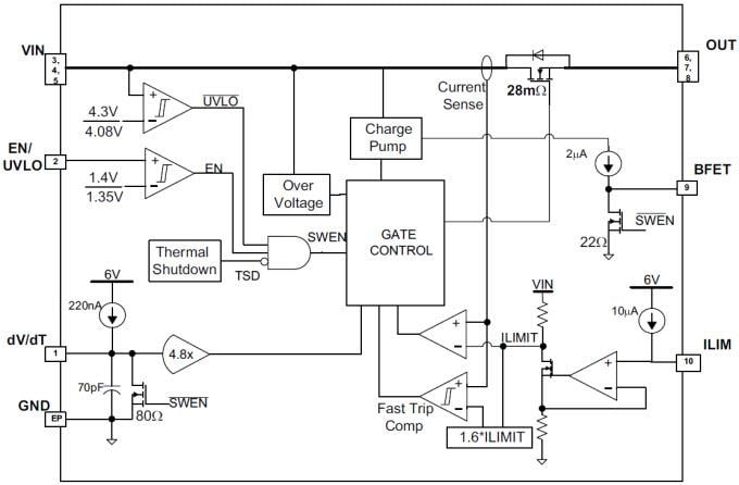
Texas Instruments TPS2592xx Circuit Protection eFuses are highly integrated circuit protection and power management solutions in a tiny package. The devices use few external components and provide multiple protection modes. They are a robust defense against overloads, shorts circuits, voltage surges, excessive inrush current, and reverse current. Current limit level can be set with a single external resistor and current limit set has a typical accuracy of ±15%. Over voltage events are limited by internal clamping circuits to a safe fixed maximum, with no external components required. In cases with particular voltage ramp requirements, a dV/dT pin is provided that can be programmed with a single capacitor to ensure proper output ramp rates. Many systems, such as SSDs, must not allow holdup capacitance energy to dump back through the FET body diode onto a drooping or shorted input bus. The BFET pin is for such systems. An external NFET can be connected "Back to Back (B2B)" with the TPS2592 output and the gate driven by BFET to prevent current flow from load to source.

Features

  • 12V eFuse - TPS2592Ax
  • 5V eFuse - TPS2592Bx
  • 4.5V - 18V Protection - TPS2592Zx
  • Integrated 28mΩ Pass MOSFET
  • Fixed Over-Voltage Clamp (TPS2592Ax/Bx)
  • Absolute Maximum Voltage of 20V
  • 2A to 5A Adjustable ILIMIT (±15% Accuracy)
  • Reverse Current Blocking Support
  • Programmable OUT Slew Rate, UVLO
  • Built-in Thermal Shutdown
  • UL Recognition Pending
  • Safe during Single Point Failure Test (UL60950)
  • Small Foot Print - 10L (3mm x 3mm) VSON

Applications

  • HDD and SSD Drives
  • Set Top Boxes
  • Servers / AUX Supplies
  • Fan Control
  • PCI/PCIe Cards
  • Switches/Routers

Block Diagram

Block Diagram - Texas Instruments TPS2592xx Circuit Protection eFuses
Published: 2014-02-06 | Updated: 2022-03-11