Texas Instruments TPS53832A Low-Current PMIC

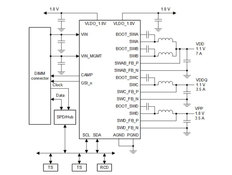
Texas Instruments TPS53832A Low-Current PMIC provides a D-CAP+™ mode intended for DDR5 on-DIMM power supplies. The TPS53832A offers VDD, VDDQ, and VPP voltages to the DRAM chips on the DIMM module with configurable current capability. The high-current rail of the device can be configured to 2-phase or two outputs. This delivers up to 7A (or 3.5A + 3.5A) current with D-CAP+ mode control. The converter also employs internal compensation for ease of use and reduces external components.

The TI TPS53832A PMIC features a full set of telemetry, including input voltage, output voltage, and output current. Overvoltage, undervoltage, overcurrent limit, and over-temperature protections are also provided.

The TPS53832A is available in a thermally-enhanced 35-pin QFN package and operates from -40°C to +105°C.

Features

  • Single silicon design to support DDR5 applications
  • 3 Outputs to supply VDD (1.1V), VDDQ (1.1V) and VPP (1.8V), with optional 4th Output (VDD2)
  • For 3 outputs, 7A for VDD(SWA dual phase), 3.5A for VDDQ(SWC) and 3.5A for VPP(SWD) with 3 outputs
  • For 4 outputs, 3.5A for VDD1(SWA), 3.5A for VDD2(SWB), 3.5A for VDDQ(SWC), and 3.5A for VPP(SWD)
  • Differential remote sense of VDD, VDDQ, and VPP
  • D-CAP+™ control for fast transient response
  • Wide input voltage of 4.5V to 15V
  • Programmable internal loop compensation
  • Per-phase cycle-by-cycle current limit
  • Programmable frequency of 500kHz to 1.375MHz
  • Support I2C and I3C Bus interface for telemetry of voltage, current, power, temperature, and fault conditions
  • Overcurrent, overvoltage, and over-temperature protections
  • Persistent register (black box) feature
  • Low quiescent current
  • 5mm x 5mm, 35-Pin, QFN PowerPad™ package

Simplified Application

Application Circuit Diagram - Texas Instruments TPS53832A Low-Current PMIC
Published: 2022-12-23 | Updated: 2023-04-12