Texas Instruments TPS543A26 Synchronous Buck Converter

Texas Instruments TPS543A26 Synchronous Buck Converter is a 16A synchronous SWIFT™ converter with internally compensated advanced current mode control. This converter operates from 4V to 18V input and 0.5V to 7V output voltage range. The TPS543A26 converter can provide high efficiency while operating at a switching frequency of up to 2.2MHz. This makes it optimal for designs requiring a small solution size. This buck converter is packaged in a small 2.5mm x 4.5mm HotRod™ WQFN-FCRLF package. The TPS543A26 converter is easy to use and allows low external component count with fast load transient response. This buck converter is ideal for wireless and wired communications infrastructure equipments, optical and fiber networks, test and measurement, and medical and healthcare.

Features

  • Fixed-frequency internally compensated Advanced Current Mode (ACM) control
  • Integrated 6.5mΩ and 2mΩ MOSFETs
  • 4V to 18V input voltage range
  • 0.5V to 7V output voltage range
  • True differential Remote Sense Amplifier (RSA)
  • Three selectable PWM ramp options to optimize the control loop performance
  • Five selectable switching frequencies such as 500kHz, 750kHz, 1MHz, 1.5MHz, and 2.2MHz
  • Synchronizable to an external clock
  • 0.5 V, ±0.5% voltage reference accuracy over a full temperature range
  • Selectable soft-start times are 1ms, 2ms, 4ms, and 8ms
  • Monotonic start-up into pre-biased outputs
  • Selectable current limits to support 16A and 12A operation
  • Enable with adjustable input undervoltage lockout
  • Power-good output monitor
  • Output overvoltage, output undervoltage, input undervoltage, overcurrent, and over temperature protection
  • -40°C to 150°C operating junction temperature
  • 2.5mm x 4.5mm, 17-pin WQFN-HR package with 0.5mm pitch
  • Lead-free (RoHS compliant)
  • Pin compatible with the TPS543B22 and TPS543A22 converters
  • PSpice and SIMPLIS models are available

Applications

  • Wireless and wired communications infrastructure equipment
  • Optical and fiber networks
  • Test and measurement
  • Medical and healthcare

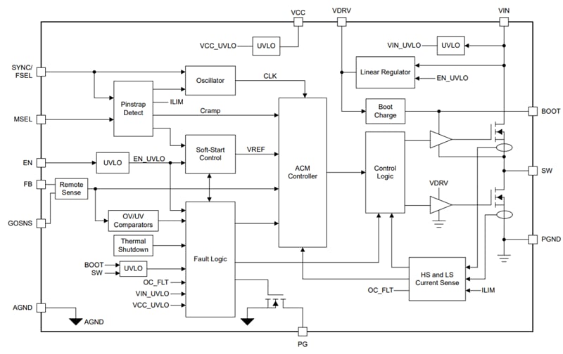
Block Diagram

Block Diagram - Texas Instruments TPS543A26 Synchronous Buck Converter

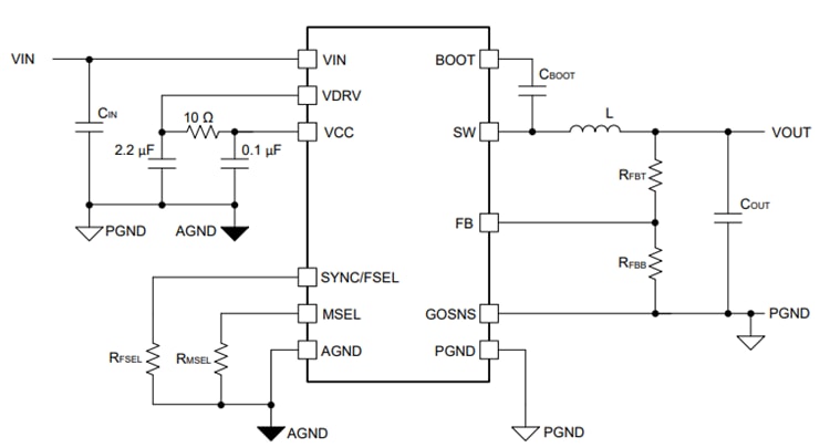
Application Diagram

Application Circuit Diagram - Texas Instruments TPS543A26 Synchronous Buck Converter

Performance Graph

Performance Graph - Texas Instruments TPS543A26 Synchronous Buck Converter
Published: 2023-02-16 | Updated: 2023-10-23