Texas Instruments TPS54618C-Q1 Synchronous Buck Converter

Texas Instruments TPS54618C-Q1 Synchronous Buck Converter is a full-featured 6V, 6A, synchronous step-down current-mode converter with two integrated MOSFETs. The TPS54618C-Q1 enables small designs by integrating the MOSFETs, implementing current-mode control to reduce external component count, and reducing inductor size by enabling up to 2MHz switching frequency. It also minimizes the IC footprint with a small, 3mm × 3mm, thermally-enhanced WQFN package.

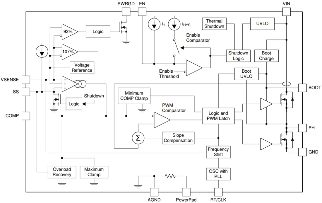
The Texas Instruments TPS54618C-Q1 provides accurate regulation for a variety of loads with an accurate ±1% voltage reference (VREF) over temperature. Efficiency is maximized through the integrated 12mΩ MOSFETs and 515µA typical supply current. Using the enable pin, the shutdown supply current is reduced to 5.5µA by entering a shutdown mode. Undervoltage lockout is internally set at 2.6V but can be increased by programming the threshold with a resistor network on the enable pin. The output-voltage start-up ramp is controlled by the slow-start pin. An open-drain power-good signal indicates the output is within 93% to 107% of its nominal voltage. Frequency foldback and thermal shutdown protect the device during an overcurrent condition.

Features

  • AEC-Q100 qualified for automotive applications
    • -40°C to +125°C, TA temperature grade 1
  • Functional safety-capable
    • Documentation available to aid functional safety system design
  • Two 12mΩ (typical) MOSFETs for high efficiency at 6A loads
  • 300kHz to 2MHz switching frequency
  • 0.8V ±1% voltage reference over temperature (–40°C to +150°C)
  • Synchronizes to an external clock
  • Adjustable slow start and sequencing
  • UV and OV Power Good output
  • Thermally-enhanced 3mm × 3mm, 16-pin WQFN package

Applications

  • Automotive head unit
  • Automotive instrument cluster
  • Automotive ADAS camera

Functional Block Diagram

Block Diagram - Texas Instruments TPS54618C-Q1 Synchronous Buck Converter
Published: 2020-10-29 | Updated: 2025-02-27