Texas Instruments TPS56624x Synchronous Buck Converter

Texas Instruments TPS56624x Synchronous Buck Converter is a simple, easy-to-use, high-power density, high-efficiency synchronous buck converter. The device supports input voltage ranging from 3V to 16V and up to 6A continuous current with a SOT-563 package.

The Texas Instruments TPS56624x uses D-CAP3 topology to provide a fast transient response and support low-ESR output capacitors with no requirement for external compensation. It has two grounds, GND and AGND, which should be connected for optimal thermal performance. AGND also provides a good load and line regulation. The device can support up to 98% duty operation.

The TPS566242 operates in Eco-mode, which maintains high efficiency during light loading. The TPS566247 operates in FCCM mode, which keeps the same frequency and lowers output ripple during all load conditions. It integrates complete protection through OVP, OCP, UVLO, OTP, and UVP with hiccup. The device is available in a 1.6mm × 1.6mm SOT-563 package and has an optimized pinout for an easy PCB layout. The junction temperature is specified from –40°C to 125°C.

Features

  • Configured for a wide range of applications
    • 3V to 16V input voltage range
    • 0.6V to 7V output voltage range
    • 0.6V reference voltage
    • ±1% reference accuracy at 25°C
    • ±1.5% reference accuracy at –40°C to 125°C
    • Integrated 27.7mΩ and 14.8mΩ RDSON FET
    • 120µA low quiescent current
    • 600kHz switching frequency
    • Supports a maximum 98% duty cycle operation
    • A precision EN threshold voltage
    • 1.39ms fixed typical soft-start time
  • Ease of use and small solution size
    • Eco-mode (TPS566242) and FCCM mode at light loading (TPS566247)
    • Part of a full P2P family including solutions for 4A, 5A, and 6A and FCCM/ECO operation
    • D-CAP3™ control topology
    • Support start-up with pre-biased output
    • Non-latch for OV/OT/UVLO protection
    • Hiccup mode for UV protection
    • Cycle-by-cycle OC and NOC limit
    • 6-pin SOT-563 package

Applications

  • LCD TV, STB, and DVR, streaming media player
  • IP network camera, video doorbell, building security gateway
  • WLAN/Wi-Fi access point, modem (cable/DSL/GFAST), solid-state drive

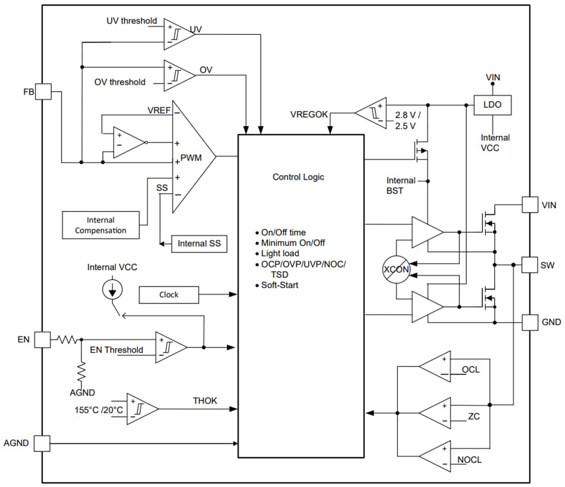
Functional Block Diagram

Block Diagram - Texas Instruments TPS56624x Synchronous Buck Converter
Published: 2022-05-23 | Updated: 2023-03-15