Texas Instruments TPS6208x High Efficient Step Down Converters

Texas Instruments TPS6208x Step-Down Converters provide highly efficient step-down conversion over a wide output current range. TI TPS6208x high-frequency synchronous step-down converters operate in PWM mode at medium to heavy loads and automatically enter power save mode at light loads to maintain high efficiency over the entire load current range. Snooze mode with an ultra-low quiescent current is implemented at very low load or no load currents. These modes increase the run-time of battery-driven applications and keep the standby current at its lowest level to meet green energy standards.

The Texas Instruments TPS62080, TPS62081, and TPS62082 feature a 2.3V to 6.0V input voltage range and are ideal for portable devices, point of load regulators, and system power rail voltage conversion. The TPS62085, TPS62086, and TPS62087 devices are optimized for small solution size and high efficiency come with an input voltage range of 2.5V to 6.0V, which supports common battery technologies.

Features

  • DCS-Control™ Architecture for Fast Transient Regulation
  • Operating Quiescent Current
    • TPS62080, TPS62080A, TPS62081, TPS62082: 6.5µA
    • TPS62085, TPS62086, TPS62087, TPS62088: 17µA
  • Input Voltage Range
    • TPS62080, TPS62080A, TPS62081, TPS62082: 2.3V to 6.0V
    • TPS62085, TPS62086, TPS62087, TPS62088: 2.5V to 6.0V
  • Supports High Output Capacitance up to 100µF
  • 100% Duty Cycle for Lowest Dropout
  • Power Save Mode for Light Load Efficiency
  • Output Discharge Function
  • Short Circuit Protection (TPS62080, TPS62080A, TPS62081, TPS62082 only)
  • Power Good Output
  • Thermal Shutdown

Applications

  • Battery Powered Portable Devices
  • Point of Load Regulators
  • System Power Rail Voltage Conversion
  • Processor Supplies
  • Hard Disk Drives

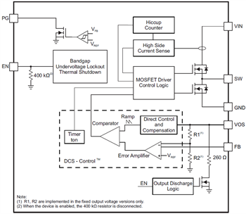
Functional Block Diagrams

Published: 2012-03-01 | Updated: 2024-06-06