The dual-output converters support a low output voltage ripple. The maximum output currents are typically in the 200mA to 500mA range, depending on the input voltage to output voltage ratio and the current limit option. The combined (VPOS and VNEG) efficiency reaches 85% to keep systems cool or acquire a longer battery on time. The input voltage range of 2.7V to 5.5V enables the devices to be powered from batteries or fixed 3.3V or 5V rails.
The TI TPS6513x/TPS6513x-Q1 converters function with a fixed-frequency PWM control topology and use a pulse-skipping mode at light load currents when operating in power-saving mode. The devices operate with only 500µA device quiescent current. Independent enable pins allow flexible power-up and power-down sequencing for both outputs. The positive and negative outputs operate independently, allowing for non-symmetrical output voltages and currents. The converter has an internal current limit, overvoltage protection, and a thermal shutdown for the highest reliability under fault conditions.
The TPS6513x-Q1 converter is available in a 4mm × 4mm VQFN-24 package. The solution size is small with a minimum switching frequency of 1.25MHz for smaller inductors and few other external components required.
The TPS6513x-Q1 devices are AEC-Q100 qualified for automotive applications.
Features
- AEC-Q100 qualified for automotive applications
- AEC-Q100 test guidance with the following results
- Device temperature grade 2 of -40°C to +105°C ambient operating temperature range
- Electrical characteristics tested over -40°C to +125°C junction temperature range
- Device HBM ESD classification level H1C
- Device CDM ESD classification level C4B
- Dual adjustable output voltages up to 15V and down to -15V
- High conversion efficiency
- Up to 91% at positive output rail
- Up to 85% at negative output rail
- Power-save mode at low load
- 2A typical switch-current limit for boost and inverter main switches
- Independent enable inputs for power-up and power-down sequencing
- Control output for external PFET to support complete supply disconnect when shut down
- 2.7V to 5.5V input-voltage range
- Minimum 1.25MHz fixed-frequency PWM operation
- Thermal shutdown
- Overvoltage protection on both outputs
- 0.2µA typical shutdown current
- Small 4mm x 4mm QFN-24 package (RGE) with wettable flanks
Applications
- LCD and AMOLED displays (approx. 4" to 17")
- Personal electronics (notebook, monitor, gaming)
- Building automation (elevator, thermostat)
- Healthcare, fitness, EPOS, industrial HMI, test and measurement
- General-purpose split-rail supply
- T&M, data acquisition, DACs, ADC
- Differential audio PA supply
- Factory automation and control input and output modules
- Differential OPAMP and comparator supply
Datasheets
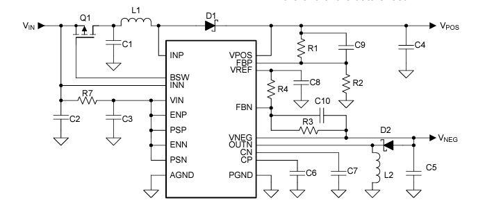
Simplified Application
Block Diagram

