Texas Instruments TPS7A4701 RF LDO Voltage Regulators
Texas Instruments TPS7A4701 RF LDO Voltage Regulators are created for powering noise sensitive precision analog circuits used in industrial, instrumentation, medical, and test & measurement markets. The need for high input voltage, along with accurate and repeatable measurements in these markets, requires extremely clean voltage rails that will power high performance analog circuitry. Ideal for operational amplifiers, digital-to-analog converters, analog-to-digital converters and different kind of sensors.Features
- Input Voltage Range +3V to +36V
- Output Voltage Noise 4.17μVRMS (10Hz, 100kHz)
- Power-Supply Ripple Rejection
- 82dB (100Hz)
- ≥ 55dB (10Hz, 10MHz)
- Available in Two Versions
- ANY-OUT™ (Adjustable Output via PCB Layout)
- No External Resistors or Feed-Forward Capacitors Required
- Output Voltage Range: +1.4V to +20.5V
- Adjustable (TPS7A4701 only)
- Output Voltage Range: +1.4V to +34V
- ANY-OUT™ (Adjustable Output via PCB Layout)
- Output Current 1A
- Dropout Voltage 307mV at 1A
- CMOS Logic Level-Compatible Enable Pin
- Built-In Fixed Current Limit and Thermal Shutdown
- Available in High Thermal Performance Package 5mm × 5mm QFN
- Operating Temperature Range -40°C to +125°C
Applications
- Voltage-controlled oscillators (VCO)
- Frequency synthesizers
- Test and measurement
- Instrumentation, medical, and audio
- RX, TX, and PA circuitry
- Supply rails for operational amplifiers, DACs, ADCs, and more
- Post DC-DC converter regulation and ripple filtering
- Base stations and telecom infrastructure
- +12V and +24V industrial buses
Datasheets
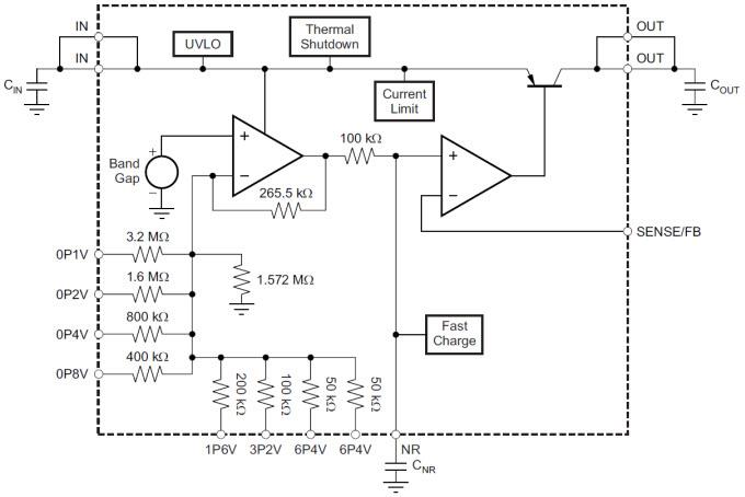
Block Diagram
Published: 2014-01-29
| Updated: 2022-05-31
