Texas Instruments TPS7A5x/TPS7A5x-Q1 LDO Voltage Regulators

Texas Instruments TPS7A5x/TPS7A5x-Q1 High-Accuracy Low-Noise LDO Voltage Regulators offer versatility with exceptional transient performance and low-output voltage operation providing optimal system performance. The TPS7A5x/TPS7A5x-Q1 Regulators limit power-supply-generated phase noise and clock jitter achieving high-performance ideal for powering RF amplifiers, radar sensors, and chipsets. RF amplifiers gain the most from the high-performance and 5.0V output capability of the TPS7A5x/TPS7A5x-Q1 Regulators. Additionally, the device is an excellent choice to power noise-sensitive components in radar power and infotainment applications with the combination of low-noise, high-PSRR, and high-output current capabilities. The Texas Instruments TPS7A5x-Q1 devices are AEC-Q100 qualified for automotive applications.

Features

  • 0.5% (max) accuracy over line, load, and temperature with BIAS
  • Power-supply ripple rejection
    • 40dB at 500kHz
  • Input voltage range
    • 1.4V to 6.5V without BIAS 
    • 1.1V to 6.5V with BIAS 
  • 4.4µVRMS output voltage noise
  • 65mV (max) at 2A with BIAS low dropout
  • 0.8V to 5.2V adjustable output voltage range 
  • Adjustable soft-start inrush control
  • Open-drain, Power-Good (PG) output
  • 2.2mm × 2.5mm, 12-pin VQFN package

Applications

  • Macro remote radio units (RRU)
  • Outdoor backhaul units
  • Active antenna system mMIMO (AAS)
  • Ultrasound scanners
  • Lab and field instrumentation
  • Sensor, imaging, and radar

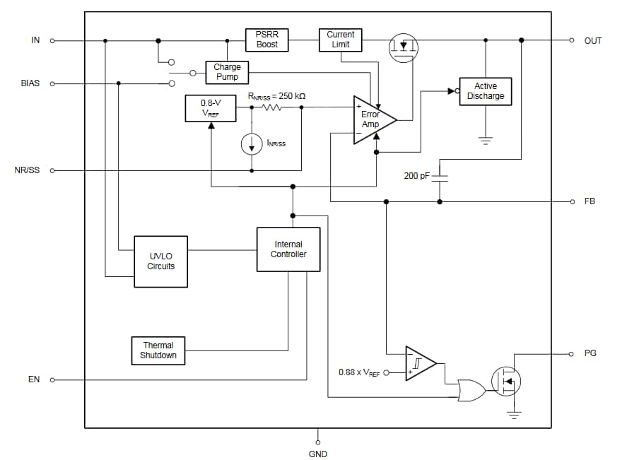
Block Diagram

Block Diagram - Texas Instruments TPS7A5x/TPS7A5x-Q1 LDO Voltage Regulators
View Results ( 11 ) Page
Part Number Datasheet Series Output Current Dropout Voltage Dropout Voltage - Max Output Voltage Range
TPS7A5301QRGRRQ1 TPS7A5301QRGRRQ1 Datasheet TPS7A53 3 A 110 mV 195 mV 800 mV to 5.15 V
TPS7A5401QRGRRQ1 TPS7A5401QRGRRQ1 Datasheet TPS7A54 4 A 150 mV 240 mV 800 mV to 5.1 V
TPS7A5201WQRTKRQ1 TPS7A5201WQRTKRQ1 Datasheet TPS7A52 2 A 95 mV 340 mV 800 mV to 5.2 V
TPS7A5301WQRTKRQ1 TPS7A5301WQRTKRQ1 Datasheet TPS7A53 3 A 110 mV 515 mV 800 mV to 5.15 V
TPS7A5201QRGRRQ1 TPS7A5201QRGRRQ1 Datasheet TPS7A52 2 A 95 mV 300 mV 800 mV to 5.2 V
TPS7A5301RPSR TPS7A5301RPSR Datasheet TPS7A53 3 A 215 mV 375 mV 800 mV to 5.2 V
TPS7A5301RPST TPS7A5301RPST Datasheet TPS7A53 3 A 215 mV 375 mV 800 mV to 5.2 V
TPS7A5401RPSR TPS7A5401RPSR Datasheet TPS7A54 4 A 330 mV 565 mV 800 mV to 5.1 V
TPS7A5401RPST TPS7A5401RPST Datasheet TPS7A54 4 A 330 mV 565 mV 800 mV to 5.1 V
TPS7A5201RPSR TPS7A5201RPSR Datasheet TPS7A52 2 A 125 mV 225 mV 800 mV to 5.2 V
Published: 2018-04-26 | Updated: 2022-12-07