Texas Instruments TPSM8286xA Step-Down Power Modules

Texas Instruments TPSM8286xA Step-Down Power Modules are 4A and 6A step-down converter power modules optimized for small solution size and high efficiency. The power modules integrate a synchronous step-down converter and an inductor to simplify design, reduce external components, and save the PCB area. The low-profile and compact solution is suitable for standard surface mount equipment automated assembly.

Tight output voltage accuracy, even with small output capacitors, is achieved through the DCS-Control architecture and its excellent load transient performance. At medium-to-heavy loads, the converter operates in PWM mode. It automatically enters power save mode operation at light load to maintain high efficiency over the entire load current range. The devices can also be forced in PWM mode operation for a small output voltage ripple.

The EN and PG pins, which support sequencing configurations, bring a flexible system design. An integrated soft-start reduces the inrush current required from the input supply. Overtemperature protection and hiccup short circuit protection deliver a robust and reliable solution. The Texas Instruments TPSM82864A is a 4A module, while the TPSM82866A is a 6A module.

Features

  • Up to 96% efficiency
  • Excellent thermal performance
  • CISPR-11 class-B compliant
  • 1% output voltage accuracy
  • DCS-Control topology for fast transient response
  • 1.4mm or 1.8mm ultra-low profile QFN package
  • 2.4V to 5.5V input voltage range
  • The same device part number provides either
    • 0.6V to VIN adjustable output voltage
    • 13 integrated fixed output voltage options
  • Power-Good indicator with window comparator
  • 2.4MHz switching frequency
  • Forced PWM or power save mode
  • 4µA operating quiescent current
  • Output voltage discharge
  • 100% duty cycle mode
  • Hiccup short-circuit protection
  • Thermal shutdown
  • –40°C to 125°C operating temperature range
  • 3.5mm × 4.0mm QFN package with 0.5mm pitch
  • 35mm2 solution size

Applications

  • Core supply for FPGAs, CPUs, ASICs
  • Optical modules
  • Medical imaging
  • Industrial transport
  • Factory automation and control

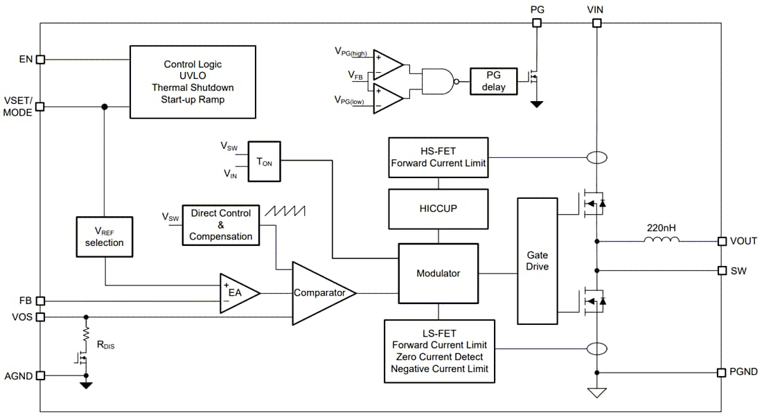
Functional Block Diagram

Block Diagram - Texas Instruments TPSM8286xA Step-Down Power Modules
Published: 2022-03-25 | Updated: 2025-03-17