Texas Instruments UCC27624/UCC27624-Q1 Dual-Channel Gate Drivers

Texas Instruments UCC27624/UCC27624-Q1 Dual-Channel Gate Drivers are high-speed, low-side gate drivers that effectively drive MOSFET, IGBT, SiC, and GaN power switches. These drivers include a typical peak drive strength of 5A, which reduces the rise and fall times of the power switches, lowers switching losses and increases efficiency. The device's fast propagation delay (17ns typical) yields better power stage efficiency by improving the deadtime optimization, pulse width utilization, control loop response, and transient performance of the system. The UCC27624-Q1 is AEC-Q100 qualified for automotive applications. These drivers are used in automotive DC-DC converters, motor drives, solar power supplies, and pulse transformer drivers.

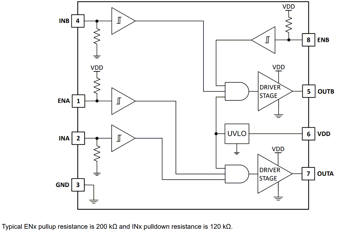
The UCC27624/UCC27624-Q1 can handle –10V at its inputs, which improves robustness in systems with moderate ground bouncing. The inputs are independent of supply voltage and can be connected to most controller outputs for maximum control flexibility. An independent enable signal allows the power stage to be controlled independently of the main control logic. In the event of a system fault, the gate driver can quickly shut off by pulling enable low. Many high-frequency switching power supplies exhibit noise at the gate of the power device, which can get injected into the gate driver's output pin and cause the driver to malfunction. The device's transient reverse current and reverse voltage capability allow it to tolerate noise on the gate of the power device or pulse transformer and avoid driver malfunction.

The UCC27624/UCC27624-Q1 features undervoltage lockout (UVLO) for improved system robustness. When there is not enough bias voltage to fully enhance the power device, the gate driver output is held low by the strong internal pull-down MOSFET.

Features

  • Typical 5A peak source and sink drive current for each channel
  • Input and enable pins capable of handling –10V
  • Output capable of handling –2V transients
  • Absolute maximum VDD voltage of 30V
  • Wide VDD operating range from 4.5V to 26V with UVLO
  • Two independent gate drive channels
  • Independent enable function for each output
  • Hysteretic-logic thresholds for high noise immunity
  • VDD independent input thresholds (TTL compatible)
  • Fast propagation delays (17ns typical)
  • Fast rise and fall times (3.5ns and 6ns typical)
  • 1ns typical delay matching between the two channels
  • Two channels can be paralleled for higher drive current
  • SOIC-8 and VSSOP-8 PowerPAD™ package options
  • Operating junction temperature range of –40°C to 150°C
  • Qualified for automotive applications (UCC27624-Q1)
    • AEC-Q100 Qualified
      • Device temperature grade 1
      • Device HBM ESD Classification level H1C
      • Device CDM ESD Classification level C6

Applications

  • Switched-mode power supplies (SMPS)
  • Power factor correction (PFC) circuits
  • DC/DC Converter
  • Motor drives
  • Solar power supplies
  • Pulse transformer driver

Functional Block Diagram

Block Diagram - Texas Instruments UCC27624/UCC27624-Q1 Dual-Channel Gate Drivers
Published: 2022-04-11 | Updated: 2025-08-01