Texas Instruments UCC28951/UCC28951-Q1 Full Bridge Controllers
Texas Instruments UCC28951/UCC28951-Q1 Full Bridge Controllers are enhanced phase-shifted full-bridge controllers built upon TI's industry-standard UCC28950. These controllers are fully compatible drop-in replacements for the UCC28950. The UCC28951/UCC28951-Q1 uses advanced control of the full-bridge and active control of the synchronous rectifier (SR) output stage. Programmable delays ensure ZVS operation over a wide range of operating conditions. This delay is done while the load current naturally tunes the switching delays of the secondary-side SRs. This functionality maximizes overall system efficiency.The UCC28951/UCC28951-Q1 has many light-load management features, including burst-mode operation and dynamic SR ON and OFF control during the transition into and out of discontinuous current mode (DCM) operation. The device operates in current-mode or voltage-mode control. The switching frequency can be programmed up to 1MHz. The device has protection features, including a cycle-by-cycle current limit, UVLO, and thermal shutdown. The Texas Instruments UCC28951-Q1 devices are AEC-Q100 qualified for automotive applications.
Features
- Enhanced Zero-Voltage Switching (ZVS) range
- Direct Synchronous Rectifier (SR) control
- Light-load efficiency management including
- Burst mode operation
- Discontinuous Conduction Mode (DCM), dynamic SR on/off control with programmable threshold
- Programmable adaptive delay
- Average or peak-current mode control with programmable slope compensation and voltage-mode control
- Closed-loop soft-start and enable function
- Programmable switching frequency up to 1MHz with bidirectional synchronization
- (±3%) cycle-by-cycle current limit protection with hiccup mode support
- 150µA start-up current
- VDD undervoltage lockout
- –40°C to +125°C wide temperature range
Applications
- Phase-shifted full-bridge converters
- Server power supply
- Industrial power systems
- High-density power architectures
Datasheets
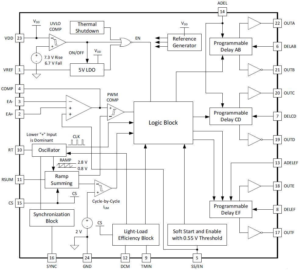
Functional Block Diagram
Published: 2017-05-12
| Updated: 2022-05-06
