Vishay Semiconductors Si786 Demonstration Board

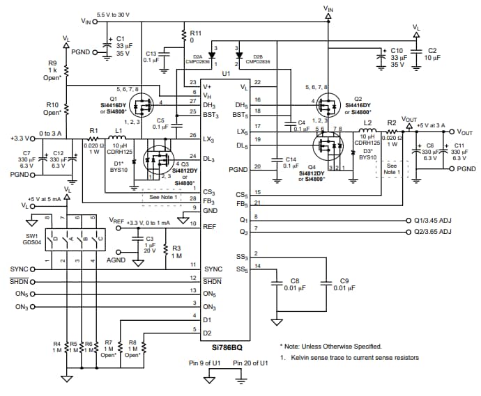
Vishay / Siliconix Si786 Demonstration Board converts battery pack energy or an AC-to-DC wall converter output into 5V and 3.3V supply voltages. The Si786 dual-output power-supply controller is integrated with two step-down controllers, micropower 5V and 3.3V linear regulators, and two comparators for notebook computers. The micropower linear regulator keeps power management and backup circuitry alive during the shutdown of the step-down converters. The comparators provide sufficient voltage to enhance the gate of a low on-resistance n-channel FET used in switching power to different zones in the system. The Si786 board operates from a 5.5V to 30V input voltage range.

Features

  • 5V and 3.3V step-down synchronous converters
  • Less than 500μA quiescent current
  • 25μA shutdown current
  • 5.5V to 30V input operating range

Application Circuit

Application Circuit Diagram - Vishay Semiconductors Si786 Demonstration Board
Published: 2024-01-09 | Updated: 2024-03-07