Vishay SiC32309 Hot-Swap eFuse Switch

The Vishay SiC32309 switch drives up to 60A of continuous current per device. The eFuse switch limits the inrush current to the load when a circuit card is inserted into a live backplane power source, thereby limiting the backplane's voltage drop.

The Vishay SiC32309 provides many features to simplify system designs. It offers an integrated solution for monitoring output current and die temperature, eliminating the requirement for an external current sensing shunt resistor, power MOSFET, and thermal sensing device. The SiC32309 detects the power FET gate, source, drain short conditions, and feedback to the controller. The SiC32309 can be operated in parallel for higher current applications.

The SiC32309 is engineered in a PowerPAK MLP32-55.

Features

  • 4.5V to 18V operating input range
  • 25V guaranteed maximum input tolerance
  • Maximum 60 A output current
  • Integrated switch with lower RDS(on) of 0.6mΩ
  • Built-in MOSFET driver
  • Integrated current sensing with sense output
  • Separate current sensing output used to program over-current value
  • Built-in soft start and insertion delay
  • Output short-circuit protection
  • Over-temperature protection
  • Built-in fuse health diagnostics
  • Fault status report
  • Parallel operation for higher current applications
  • Analog temperature report
  • Available in a PowerPAK MLP32-55 package

Applications

  • Hot swap
  • PC cards
  • Disk drives
  • Servers
  • Networking

TYPICAL APPLICATION CIRCUIT

Application Circuit Diagram - Vishay SiC32309 Hot-Swap eFuse Switch

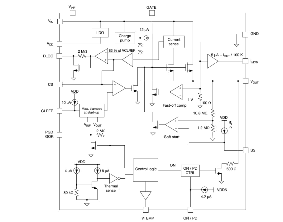
FUNCTIONAL BLOCK DIAGRAM

Block Diagram - Vishay SiC32309 Hot-Swap eFuse Switch
Published: 2024-10-31 | Updated: 2025-01-20