Wolfspeed CGD12HBXMP Differential Isolated Gate Driver

Wolfspeed CGD12HBXMP Dual Channel Differential Isolated Gate Driver evaluates the two-channel gate driver for the XM3 SiC half-bridge power modules. Half-bridge converters are DC-DC converters that can supply an output voltage either higher or lower than the input voltage and provide electrical isolation via a transformer. The CGD12HBXMP Dual Channel Differential Isolated Gate Driver's two channels are protected against overcurrent and reverse polarity.

Features

  • Optimized for Wolfspeed’s high-performance XM3 SiC half-bridge power modules
  • User-configurable turn-on and turn-off gate resistors enabling switching loss optimization
  • Onboard overcurrent, shoot-through prevention, and reverse polarity protection
  • Differential inputs for increased noise immunity
  • Low isolation capacitance (<5pF) and 100kV/µs common-mode transient immunity (CMTI)
  • Fault and power indicator LEDs for instant visual feedback
  • Onboard 2W isolated power supplies
  • Primary OVLO and UVLO with hysteresis
  • 1000V isolation voltage
  • 10.2V to 13.2V input voltage
  • 16-pin interface
  • 10A output peak current
  • -50°C to +85°C operating temperature

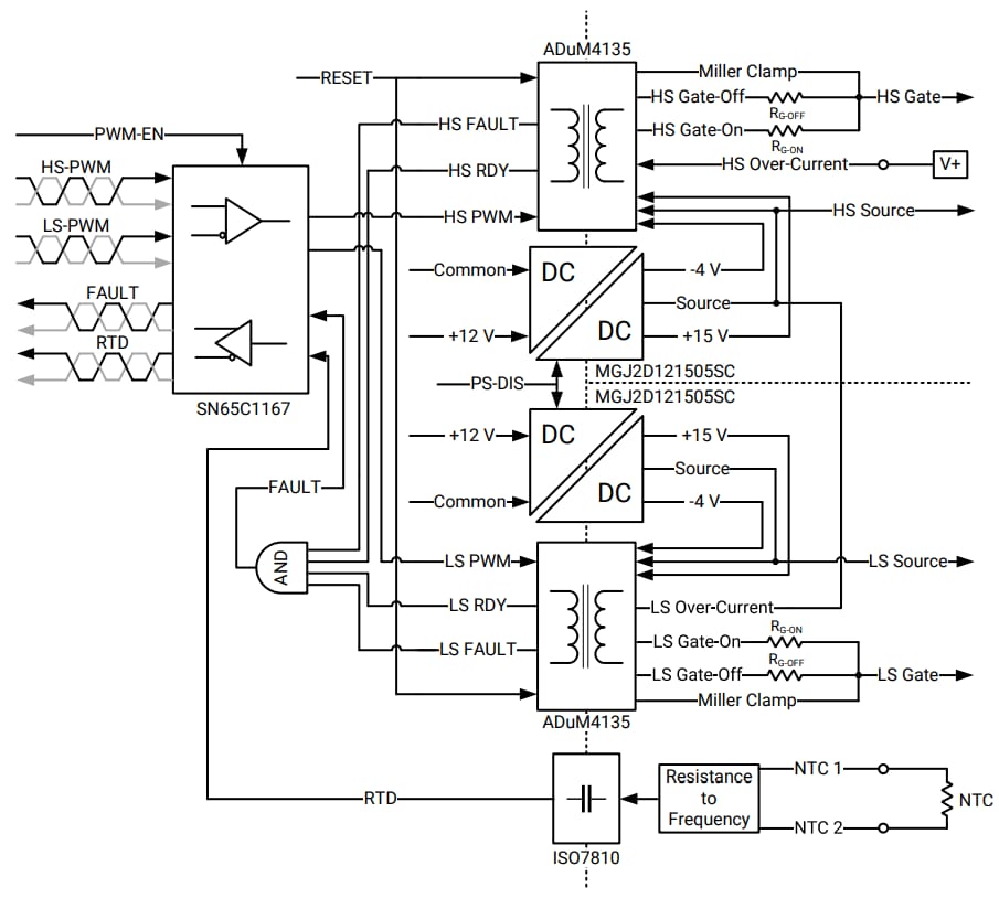
Block Diagram

Block Diagram - Wolfspeed CGD12HBXMP Differential Isolated Gate Driver

Gate Driver Interface

Block Diagram - Wolfspeed CGD12HBXMP Differential Isolated Gate Driver
Published: 2019-07-03 | Updated: 2024-01-16